CR 포노앰프 2종

NFB 방식의 양대 산맥 C22, M7 중에서 C22는 두 개를 만들어 잘 쓰고 있고, M7은 회로가 C22와 거의 같다는 이유로 안만들었습니다. 이제 다른 방식이 궁금해져서 2종의 CR 포노앰프 제작을 시작했습니다 이건 오디오동호회의 떡돌님의 자작 회로중 앰프/EQ부분만 만든 것입니다. 전원부는 그냥 평범한 소리전자 모듈을 씁니다. 얼기설기 만들어서 첫소리도 들어봤는데 까랑까랑한 고음이 인상적입니다. PCB는 진공관 소켓이 3개 …
CR 포노앰프 2종 더보기

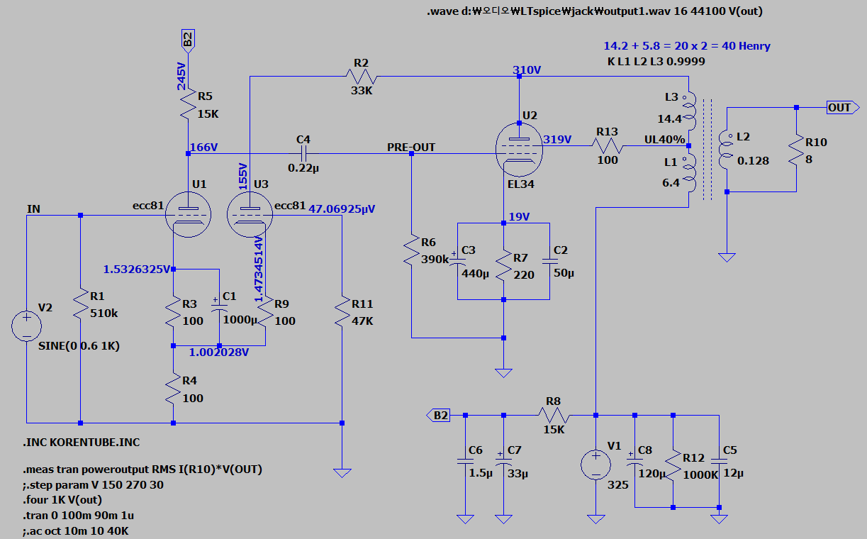
ECC81/EL34 앰프 튜닝

R11이 음색에 key를 쥐고 있습니다 4.7K일 경우 고역에 약간의 불편함이 들립니다. 반면 1Meg일 경우 고역의 불편함은 없지만 중고역의 gain이 2dB 줄어듭니다. 저역도 거칠어집니다. 일단은 47K로 만족하기로 합니다. 아래와 같이 고역의 감쇄가 있습니다만 실제 청음상에서 문제가 생길 정도는 아닙니다

5B/255M SE 앰프의 초단관 교체

알리 광군제 때 이것저것 보다가 왠지 5B/255M SE 앰프의 초단관인 6H8C 관을 다른 것으로 바꿔주고 싶다는 생각이 들었습니다. 저렴한 것을 몇 개 보다가 항아리관이 하나 눈에 띄여서 부담없이 한번 써보기로 합니다. $27.94짜리인데 광군절에 할인 및 쿠폰 적용해서 샀으니 대강 2만5천원 정도 들었을 듯 합니다. 꽤 큰 관입니다. 일단 6H8C가 장착된 기존 모습은 이렇습니다. 한 가운데 …
5B/255M SE 앰프의 초단관 교체 더보기